измерение сопротивления заземляющего устройства после монтажа

Монтаж модульного заземления

Наша компания производит монтаж модульных систем заземления (глубинных заземлителей) под ключ, с последующим измерением сопротивления, выдачей протокола, а также прокладку и подключение провода до шины заземления в электрощите или до электрооборудования, для которого монтируется защитное устройство. Работы производим на территории Москвы и Московской области, а также в регионах России.

Монтаж заземляющего устройства из нержавеющей стали

от 35 000 рублей

Что входит в стоимость :

Монтаж заземляющего устройства.

Все необходимые материалы : штыри заземления, соединители, стартовый наконечник, лента-герметик и др:

  1. Стержень заземления СЗН-58-11-15(16) – 10шт.;
  2. Наконечник стальной НСН-58-11 – – 1шт.;
  3. Муфта соединительная МСН-58-11 – 9шт.;
  4. Зажим ЗУ-2Н – 1шт.;
  5. Муфта монтажная ММ-58-11 – 2шт.;
  6. Головка приемная ГП-58-11 – 2шт.;
  7. Насадка ударная НУ-1 – 2шт.;
  8. Провод ПУГВ 1х16 Ж/З – 10 метров;
  9. Инспекционный колодец(муфта 160мм, сальник, 2 крышки);
  10. Паста графитовая и герметичная лента – комплект.

Замер сопротивления заземляющего устройства

Оформление технического отчета, доставка документов



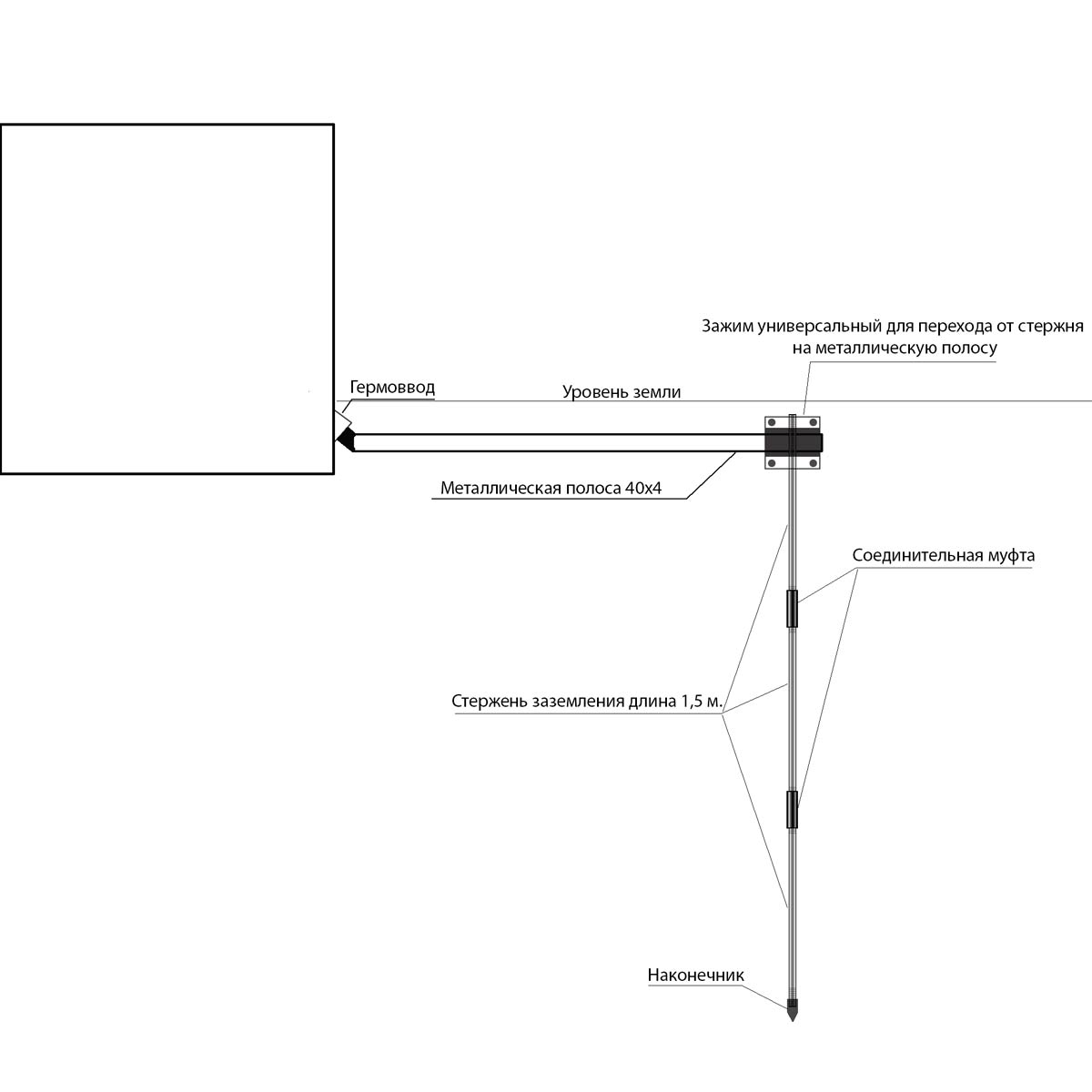
чертеж модульного заземлителя 12 метров

Выше приведен подробный чертеж, как выглядит модульный заземлитель, а также из чего состоит система.

Более точно выбрать длину заземлителя, а также количество стержней, можно только имея информацию о типе грунта (его удельном сопротивлении Ом на метр), к примеру для песка, чтобы выйти на норматив в 4 Ома, может понадобиться 40 – 60 метровый заземлитель или несколько более коротких, объединенных в одну систему, но размещенных на расстоянии не менее глубины электродов, а для глины или чернозема достаточно будет одного 12-ти метрового комплекта. Это обусловлено разным удельным сопротивлением грунта, к примеру у песка 800 – 4000 Ом на метр, а у глины 60 Ом на метр, в данном случае чем ниже этот показатель, тем меньше металла нам необходимо погрузить в почву.


монтаж модульных систем заземления
монтаж модульных систем заземления
монтаж модульных систем заземления
  1. У нас с собой всегда есть дополнительные стержни, что даёт возможность реализовать заземление по нормативным требованиям за один выезд;
  2. Также у нас есть с собой приборы и принтер, это даёт возможность делать измерение сразу и выдать протокол на месте;
  3. Мы работаем напрямую с поставщиком комплектов систем заземления, что даёт возможность предложить выгодную цену, без накруток.
  1. Заземляющее устройство соответствующее всем нормам и требованиям;
  2. Протокол измерения сопротивления заземляющего устройства, со всеми необходимыми печатями и свидетельством электролаборатории.

измерение сопротивления ЗУ

Заполните форму обратной связи, сотрудник нашей компании свяжется с вами в рабочее время, расскажет о всех видах работ, возможных скидках и действующих спецпредложениях.